魔兽再临魔法学院答案大揭秘

时间:2016-09-01 10:31:58  来源:APP178手游网整理
魔兽再临

魔兽再临

动作 220.2M

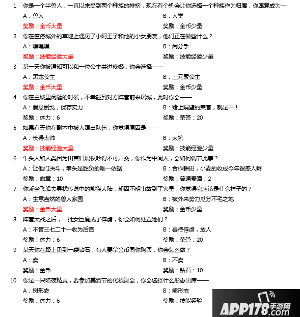
魔法学院每天可以免费答10题,很多事件并没有最佳的答案,因为奖励类型不同,可按照自己需要的奖励来选择。下面小编把魔法学院中的所有出现过的题目进行整理;具体如下:

点击展开全文

热门游戏+更多

镇魂街:天生为王

镇魂街:天生为王

查看
我叫MT:归来

我叫MT:归来

查看
异世代:光与魔法

异世代:光与魔法

查看
三国志战略版

三国志战略版

查看
原始传奇

原始传奇

查看
三国志幻想大陆

三国志幻想大陆

查看
率土之滨

率土之滨

查看
新倚天屠龙记

新倚天屠龙记

查看

相关内容

新游推荐+更多

小小蚁国

小小蚁国

查看
蛋仔派对

蛋仔派对

查看
春秋封神

春秋封神

查看
长安幻想

长安幻想

查看

游戏盘点+更多

咪噜游戏盒子好玩又能赚钱的手游

返回顶部